Заказать консультацию, услугу, задать вопрос консультанту
Записаться на будущий, планируемый вебинар, видеокурс
Приобрести видеозаписи проведенных вебинаров
Приобрести финансово-экономический расчет с обучением
При необходимости - спрашивайте нас!
Заказать расчет или сделать заявку на обучение можно:
- или через форму обратной связи
- или через форму контактов внизу страницы
- или опишите кратко суть Вашего проекта (это уменьшит количество уточняющих вопросов)
Мы можем помочь Вам законно снизить налоги.
Путем применения законных налоговых льгот и преференций (по НК РФ и региональным законам - субъектов РФ):
- проверка (подходят ли Ваши компании под какие-либо)
- подготовка компании для применения налоговых льгот
- иногда - реструктуризация компании
- иногда выделение раздельного учета операций внутри компании
Мы можем помочь Вам получить льготные деньги:
Путем участия в программах и конкурсных отборах (по ППРФ и региональным НПА):
- субсидии
- гранты
- целевые бюджетные средства
- льготные займы фондов
- льготные кредиты банков
- земельные участки без торгов
- льготные ставки аренды земли и имущества
Чем еще мы можем быть полезны?
- Аккредитация (подготовка к соответствию требованиям НПА):
- индустриального парка ППРФ 794
- промышленного технопарка ППРФ 1863
- технопарка в сфере высоких технологий ПП 1381
- Концепция развития парка
- Консультации по бизнес-модели
- Оценка и сравнительный выбор вариантов з/у под промышленную площадку, индустриальный парк с оптимальными условиями размещения, в которых вы получите дополнительный эффект от льгот, субсидий и преференций резидента.
- Бизнес план УК, девелопера парка, резидентов парка
- Услуги УК, тарификация
- Юридические документы, регламенты
- Заявка УК или резидента парка по ПКМ РТ 507 на льготы, субсидии, преференции, льготные займы
- Заявка УК или резидента парка по ПКМ РТ 505 на компенсацию части тарифа по потребленной и оплаченной электроэнергии
- Аккредитация индустриал. парка ППРФ 794
- Аккредитация пром. технопарка ППРФ 1863
- Аккредитация промышленного технопарка в сфере электроники ППРФ 1863, 1659,
- Аккредитация технопарка в сфере высоких технологий ППРФ 1381
- Аккредитация агробиотехнопарка (ППРФ 1007),
- Аккредитация экопромышленного парка (ППРФ 794),
- Аккредитация экотехнопарка (ППРФ 1863),
- Аккредитация агропромпарка (ППРФ 794),
- Аккредитация агропромтехнопарка (ППРФ 794, 1863),
- Концепция развития объекта
- Концепция развития ОРЦ, ЛАЦ, РЦ, ОРТПЦ
- Консультации по бизнес-модели
- Бизнес план УК, девелопера, резидентов
- Услуги УК, тарификация
- Юридические документы, регламенты
- Бизнес-план БП и финансовая модель (ФЭМ) резидентов территорий опережающего социально-экономического развития ТОСЭР, ТОР на Дальнем Востоке и в моногородах, в ЗАТО, Арктической зоны - АЗ РФ, ТОР “Столица Арктики”,
- Бизнес-план БП и финансовая модель (ФЭМ) резидентов особых экономических зон ОЭЗ всех типов - промышленно- производственного ППТ, технико-внедренческого ТВТ, портового ПТ, туристско-рекреационного ТРТ,
- Бизнес-план БП и финансовая модель (ФЭМ) резидентов специальных административных районов - САР на территориях острова Русский (Приморский край) и острова Октябрьский (Калининградская область), особых административных районов - ОАР в Республике Крым и городе Севастополе, СЭЗ в Республике Крым и городе федерального значения Севастополе, Калининградской области, Донецкой Народной Республики, Луганской Народной Республики, Запорожской области и Херсонской области
- Бизнес-план БП и финансовая модель (ФЭМ) участников инновационного центра ИЦ Сколково,
- Бизнес-план БП и финансовая модель (ФЭМ) резидентов и стартапы Иннополиса (Верхнеуслонской и Лаишевской площадок)
- Бизнес-план БП и финансовая модель (ФЭМ) участников региональных инвестиционных проектов РИП,
- Бизнес-план БП и финансовая модель (ФЭМ) участников специальных инвестиционных контрактов СПИК,
- Бизнес-план БП и финансовая модель (ФЭМ) участников соглашений о защите и поощрении капиталовложений СЗПК,
- ИТ-компании, разработчики ПО, ПАК, включая аккредитованные Минцифры РФ (в реестре разработчиков ПО, ПАК),
- технологические предприниматели, технологические компании, выполняющие НИОКР, привносящие новшества, осуществляющие инновации, разрабатывающие технические и технологические решения, продукты, сервисы, применяемые в промышленности, сфере услуг, торговле, в быту, жизнедеятельности
- разработчики электроники - продукции радиоэлектроники РЭП, аппаратуры РЭА, электронной-компонентной базы ЭКБ, включая аккредитованные Минпромом РФ компании(в реестре разработчиков электроники АПК/ПАК),
- дизайн центры электроники, аккредитованные Минпромом РФ (в реестре разработчиков электроники АПК/ПАК),
- Бизнес-план БП и финансовая модель (ФЭМ) резидентов технопарков, включая промышленных, индустриальных парков, агро-парков, эко-парков, техно-парков, био-техно-парков, промышленных зон
- Бизнес-план БП и финансовая модель (ФЭМ) разработчиков электроники, ЭКБ, РЭП, РЭА (hardware оборудования), ПАК, ПО ЭВМ (software "софта") наукоемкой технологической продукции
- Бизнес-план БП и финансовая модель (ФЭМ) пользователей иных преференциальных режимов - использующих налоговые льготы или спецрежимы - УСН, АУСН Онлайн
- Бизнес-план БП и финансовая модель (ФЭМ) предпринимателей и предприятия агро-сферы (АПК)
- Бизнес-план БП и финансовая модель (ФЭМ) разных получателей грантов, субсидий (отраслевых, на производство конкретной продукции).
При необходимости - обращайтесь к нам!
Чем еще мы можем быть полезны?
Мы делимся с Вами своим опытом и экспертным мнением:
- Отвечаем на вопрос: "Где взять деньги на проект?"
- Разъясняем понятия и термины, доносим суть
- Проверяем компетенции и уровень понимания команды,
- Проверяем готовность команды начать и завершить проект,
- Обучаем команду недостающим знаниям и навыкам,
- Команда перенимает знания - учится - в работе по проекту,
- Разъясняем простым языком - "разжевываем" - сложную и объемную информацию,
- Избавляем от необходимости:
- прочтения 100х страниц разной документации,
- прочтения 100х страниц законов, НПА,
- просмотра 100х часов семинаров, презентаций
- траты 100х часов поиска экспертов, обладателей информации, носителей компетенций
- траты 100х часов назначения и проведения встреч,
- траты 100х часов на вопросы/ответы,
- траты 100х часов на разговоры: полезные и "не очень",
- покупки специализированного ПО,
- другие расходы на свой штат
- Мы даем "сухой остаток" - итог, квинтэссенцию полезности,
- Отвечаем на вопросы:
- Какие есть программы, льготные финансы?
- На что дают деньги?
- Кому дают, а кому - нет?
- Как в них участвовать?
- Какие требования?
- Какие есть "подводные камни"?
- Что влияет на повышение вероятности "победы"?
- Как повысить шансы заявки победить?
- Какие суммы реально получить?
- Какая документация нужна?
- Как ее сделать?
- Чем мы можем посодействовать?
- Как лучше "упаковать" проект?
- Много других плюсов привлечения экспертов на аутсорсинг
Оказываем услуги консультационного сопровождения и разработки документации:
- для резидентов и управляющих компаний (УК) промышленных площадок, индустриальных парков, технопарков, территорий опережающего развития (ТОР, ТОСЭР, ОЭЗ, СЭЗ), других объектов инфраструктуры - разработка: юридической документации, концепции, бизнес-плана развития проекта, технико-экономического обоснования (ТЭО), меморандума, презентации, паспорта проекта, пакета документации,
- консультируем по финансово-экономическим, юридическим вопросам, маркетингу (исследование рынка, продвижение),
- содействуем в получении целевого финансирования, налоговых льгот, грантов и субсидий, иных видов поддержки, сопровождение проекта заявителя в конкурсах региональных и федеральных органов власти России,
- разная консультационная и информационная поддержка участников государственных конкурсов на соискание государственной поддержки в виде налоговых льгот, грантов и субсидий, иных видов поддержки, сопровождение проекта заявителя в конкурсах Республики Татарстан и России,
- привлечение партнеров в проект, бизнес.
При необходимости - обращайтесь к нам!
2025-2026 инструменты развития для УК и резидентов материалы форума Инпарк Новосибирск
- Поддержка пром. технопарков и инд. парков (Минпромторг РФ)
- Баланс промышленности, экологии, социалки
- Поддержка УК и Резидентов пром. технопарков и инд. парков
- МСП Банк и ВТБ банк для УК и резидентов
- Мезонинное финансирование – альтернатива?
- ЗПИФ IPO SPO ЦФА УК и резидентам
- Казначейские кредиты бюджетам субъектов РФ
- Окупаемость энергоцентра (генерации)
- Энергетическая инфраструктура и новые финансовые инструменты
Описание полного цикла от потребностей резидентов до готового ПСД (Проектной и Сметной Документации) на примере промышленного парка/технопарка.
Этот процесс можно разделить на три крупных этапа. Графически его часто изображают в виде "пирамиды" или "воронки", где от общих решений идут к детальным.
Этап 0: Предынвестиционный. Формирование концепции
(Выполняется Управляющей Компанией (УК) парка/девелопером)
-
Выявление потребностей резидентов: Сбор заявок, анкетирование, интервью.
-
Что нужно?: Тип производства, площадь участка и зданий, требуемые мощности по электричеству, воде, газу, стокам, вентиляции, высотность, особые условия (чистые помещения, крановое оборудование и т.д.).
-
Результат: Технико-экономическое обоснование (ТЭО) или Концепция развития территории с перечнем инженерных потребностей.
-
ЭТАП 1: ПРЕДПРОЕКТНАЯ ПОДГОТОВКА И ПЛАНИРОВКА ТЕРРИТОРИИ (Master Planning)
Главная цель: Определить ЧТО, ГДЕ и КАК В ЦЕЛОМ можно построить на территории с учетом всех ограничений и потребностей резидентов. Создается "дорожная карта" для всего развития.
Шаг 1.1: Инженерные изыскания (фундамент для всех решений)
Выполняются для всей территории будущего парка и зон возможной прокладки внешних сетей.
-
Геодезические изыскания:
-
Топосъемка (план местности с рельефом, существующими объектами, коммуникациями).
-
Разбивочная сеть (привязка к государственной системе координат).
-
Результат: Цифровая модель местности (ЦММ).
-
-
Геологические изыскания:
-
Бурение скважин, взятие проб грунта и воды.
-
Определение несущей способности грунтов, уровня грунтовых вод, карстовой опасности, коррозионной активности.
-
Результат: Технический отчет (Заключение) с рекомендациями по типам фундаментов.
-
-
Экологические изыскания: Оценка состояния окружающей среды, фона.
-
Определение точек подключения к внешним сетям: Запрос и получение Технических Условий (ТУ) у ресурсоснабжающих организаций (электросети, водоканал, газовые службы). ТУ — это ключевой документ, в котором указано: от какой точки можно подключиться, какие есть лимиты мощности, требования к проектированию.
Шаг 1.2: Анализ ограничений и формирование вариантов (Ситуационный план)
-
Наложение данных: На топосъемку наносятся все ограничения — красные линии, санитарно-защитные зоны (СЗЗ), охранные зоны ЛЭП, газопроводов, железной дороги, водных объектов, участки с плохим грунтом (карсты).
-
Зонирование: Территория условно делится на зоны под разные типы производств (с учетом шума, вредных выбросов и потребностей резидентов из Этапа 0).
-
Проработка трасс: Рассматриваются несколько вариантов (веток) прокладки основных магистральных сетей (электричество, водопровод, канализация) от точек подключения (ТУ) через территорию к зонам размещения резидентов, с учетом обхода препятствий.
-
Результат: Ситуационный план (варианты) — графическая схема с несколькими сценариями развития.
Шаг 1.3: Утверждение основного решения (Мастер-план)
-
Сравнение вариантов: Оценка по критериям: стоимость, длина сетей, сложность реализации, надежность, будущая эксплуатация.
-
Согласование с резидентами (если они уже известны): "Ваше производство будет здесь, подвод коммуникаций — так".
-
Согласование с органами власти и ресурсниками: Получение предварительных одобрений.
-
Результат: Утвержденный Мастер-план (Схема планировочной организации территории - СПОЗУ). Это главный руководящий документ для дальнейшего проектирования. Он показывает:
-
Границы участков.
-
Расположение будущих зданий и сооружений (ориентировочно).
-
Трассировку и диаметры/сечения всех инженерных сетей (внешних и внутренних, "уличных").
-
Организацию дорог, логистики, благоустройства.
-
Важно: Мастер-план — это не проект, а основа для проектирования.
-
Шаг 1.4: Формирование Технического Задания (ТЗ) на проектирование
На основе утвержденного Мастер-плана и потребностей конкретных резидентов (если они есть) составляется детальное ТЗ для проектировщиков.
-
Для сетей: "Спроектировать водопроводную сеть диаметром 200 мм от точки А (по Мастер-плану) до точки Б, длиной 550 м, с необходимыми колодцами, врезками к участкам 1,2,3. Способ прокладки — открытый/закрытый, глубина — ..."
-
Для зданий: "Спроектировать производственный корпус площадью 5000 м² на участке №5 по требованиям резидента (технологическая планировка от него), с учетом нагрузок на фундамент из отчета по геологии".
-
Результат: Детальное ТЗ, на основании которого можно точно считать стоимость ПИР (Проектно-изыскательских работ).
ЭТАП 2: ПРОЕКТНО-ИЗЫСКАТЕЛЬСКИЕ РАБОТЫ (ПИР)
Главная цель: Создать детальные чертежи и спецификации (ПСД), по которым можно получить разрешение на строительство и вести сами строительно-монтажные работы (СМР). ПИР делятся на стадии (для сложных объектов).
Шаг 2.1: Стадия "Проектная документация" (Стадия "П")
Разработка полного комплекта документов, необходимого для прохождения госэкспертизы и получения разрешения на строительство (по Градостроительному кодексу РФ).
-
Архитектурно-строительные решения (АР, КР): Детальные планы, фасады, разрезы зданий, конструктивные решения (колонны, балки, фундаменты).
-
Инженерные разделы:
-
ОВ (Отопление, вентиляция),
-
ВК (Водопровод и канализация),
-
ЭОМ (Электроосвещение и силовое оборудование),
-
ЭС (Электроснабжение),
-
СС (Слаботочные системы),
-
ТХ (Технология производства - часто от самого резидента).
-
Сети: Детальные рабочие чертежи прокладки каждой коммуникации (продольные профили, узлы, спецификация оборудования).
-
-
Проект организации строительства (ПОС), Сметная документация.
-
Охрана окружающей среды (ООС), Обеспечение пожарной безопасности.
-
Результат: Полный комплект Проектной документации, отправляемый на госэкспертизу.
Шаг 2.2: Прохождение экспертизы и получение разрешения на строительство
-
Согласование документации в органах (Роспотребнадзор, МЧС и др.).
-
Прохождение государственной или негосударственной экспертизы (проверка на соответствие нормам).
-
Получение положительного заключения экспертизы.
-
На его основе — получение разрешения на строительство в местной администрации.
Шаг 2.3: Стадия "Рабочая документация" (Стадия "Р")
Детализация проектных решений до уровня, понятного и достаточного для непосредственного производства строительно-монтажных работ.
-
Создание рабочих чертежей (марки "Р"), деталировок, схем монтажа.
-
Уточнение спецификаций материалов и оборудования (с конкретными моделями, артикулами).
-
Результат: Комплект Рабочей документации (РД), который передается строителям.
Итог Этапа 2:
Готовая ПСД = Утвержденная Проектная документация (стадия "П") + Смета +/- Полный комплект Рабочей документации (стадия "Р").
ЭТАП 3: РЕАЛИЗАЦИЯ (Строительно-монтажные работы - СМР)
-
Подрядчик на основании Рабочей документации (РД) выполняет строительство.
-
Авторский надзор со стороны проектировщика за соответствием строительства проекту.
-
Ввод объекта в эксплуатацию.
КЛЮЧЕВЫЕ ВЫВОДЫ И ПРОБЛЕМЫ В ЭТОМ КОНТЕКСТЕ:
ПИР (Проектно-изыскательские работы) — чаще всего у спецов это именно Этап 2 (создание ПСД).
То, что обсуждается в тексте (изыскания, ситуационный план, мастер-план) — это предшествующий, отдельный и критически важный Этап 1.
Основная ошибка в ситуации:
Попытка начинать ПИР (Этап 2) или даже обсуждать их стоимость, не имея утвержденного Мастер-плана и ТЗ (результатов Этапа 1). Это все равно что просить построить дом, не имея плана участка и эскиза.
Кто должен делать Этап 1?
Эту задачу (предпроектный анализ и планирование) обычно выполняет Заказчик (Управляющая компания парка) либо нанимает для этого специализированную компанию (девелопер-проектировщик). Исполком как орган власти не должен этим заниматься оперативно, его роль — согласование и контроль.
Отсутствие Мастер-плана — корень всех проблем: без него невозможно корректно сформировать ТЗ, рассчитать стоимость ПИР, понять сроки и, главное, дать резидентам точную информацию об их будущих участках и подключениях.
Итоговая последовательность:
Потребности резидентов →
Концепция →
Изыскания + ТУ →
Ситуационный план (варианты) →
Утвержденный Мастер-план →
Техническое задание (ТЗ) на проектирование →
Расчет стоимости и выполнение ПИР (Проектная и Рабочая документация) →
Экспертиза →
Разрешение на строительство →
СМР.
Пропуск или "халтура" на любом из ранних этапов ведет к кратно возрастающим затратам и проблемам на поздних.
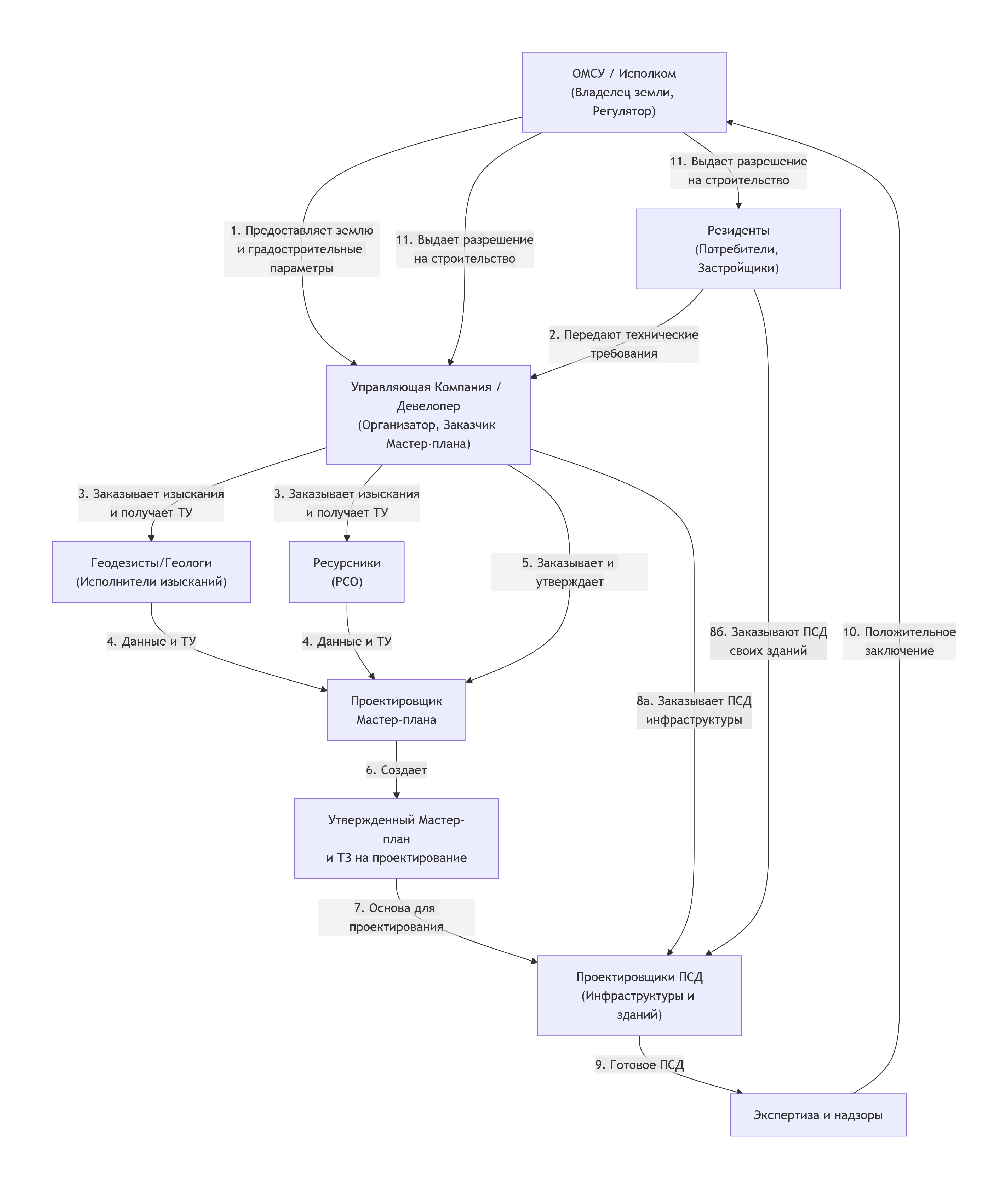
Роли и ответственность всех участников процесса на примере создания промышленного парка (технопарка) с нуля. Это сложный пазл, где каждая сторона имеет свои интересы и зоны ответственности.
Карта участников и их ролей
1. ОРГАН МЕСТНОГО САМОУПРАВЛЕНИЯ (ОМСУ) / МУНИЦИПАЛИТЕТ (в лице Исполкома)
Статус: Владелец земли на старте, регулятор, публичный партнер.
Ключевой интерес: Социально-экономическое развитие территории, создание рабочих мест, рост налоговой базы.
Роли и функции:
-
Поставщик (собственник) земельных ресурсов:
-
Предоставление земельных участков (ЗУ) в аренду или собственность УК/резидентам.
-
Важно: Владеет трассами внешних коммуникаций, которые проходят по муниципальным землям (полосы отвода вдоль дорог и т.д.). Остается собственником этих земель, но предоставляет сервитут для прокладки сетей.
-
-
Регулятор и контролер:
-
Градостроительная политика: Утверждение Правил землепользования и застройки (ПЗЗ), генплана.
-
Выдача исходно-разрешительной документации (ИРД):
-
Градостроительный план земельного участка (ГПЗУ) – главный документ для начала проектирования.
-
Разрешение на строительство (на основе положительной экспертизы ПСД).
-
Разрешение на ввод объекта в эксплуатацию.
-
-
-
Инфраструктурный партнер:
-
Организация подведения внешней инфраструктуры до границ технопарка (за счет бюджетных или внебюджетных средств, часто по концессионным соглашениям).
-
Согласование прокладки сетей по муниципальным территориям.
-
-
Проблема (из вашего текста): Исполком вышел за рамки своей роли регулятора и партнера, пытаясь напрямую управлять предпроектными работами, что привело к хаосу. Его задача – ставить цели и согласовывать, а не исполнять.
2. УПРАВЛЯЮЩАЯ КОМПАНИЯ (УК) / ДЕВЕЛОПЕР
Статус: Инвестор, организатор, единый оператор территории.
Ключевой интерес: Долгосрочный доход от аренды/продажи подготовленных участков, повышение стоимости активов.
Роли и функции (ЦЕНТРАЛЬНАЯ КООРДИНИРУЮЩАЯ РОЛЬ):
-
Арендатор/собственник территории: Получает от ОМСУ в аренду/собственность большой земельный массив для последующего парцеллирования и сдачи в субаренду резидентам.
-
Заказчик всего цикла предпроектных и проектных работ:
-
ИНИЦИАТОР и ФИНАНСИР создания Мастер-плана. Это его ключевая задача.
-
Формирует ТЗ на инженерные изыскания и планировку.
-
Нанимает и управляет подрядчиками (геодезисты, геологи, проектировщики Мастер-плана).
-
Согласовывает Мастер-план с ОМСУ и ресурсниками.
-
На основе Мастер-плана формирует ТЗ на проектирование инфраструктуры (сетей, дорог) и типовых зданий.
-
-
"Продавец" готовых решений резидентам: Предлагает резидентам не "голый" участок, а участок с четко известными условиями: "Вот ваш ЗУ, вот точка подключения к электричеству (100 кВт), вот подъездная дорога. Строительство вашего здания должно соответствовать архитектурному кодексу парка".
-
Эксплуатант общей инфраструктуры: В дальнейшем обслуживает внутриплощадочные дороги, ЛЭП, водоводы и т.д., взимая плату за обслуживание.
-
Проблема (из вашего текста): УК не выполняет свою главную функцию – не сделала Мастер-план и не управляет процессом, позволив инициативу перехватить Исполкому. Без этого УК не может работать профессионально.
3. РЕЗИДЕНТЫ (ИНВЕСТОРЫ/ЗАСТРОЙЩИКИ)
Статус: Конечные потребители, арендаторы, строители собственных объектов.
Ключевой интерес: Минимизация сроков и издержек на запуск своего производства.
Роли и функции:
-
Формирование технических требований: Предоставление УК данных о своих потребностях в площадях, энергомощностях, логистике, высоте цехов и т.д. (Этап 0).
-
Аренда конкретного участка: Заключение договора субаренды с УК на выделенный в Мастер-плане участок.
-
Застройщик своего объекта:
-
На основе условий, зафиксированных УК (точки подключения, регламенты), разрабатывает ПСД именно на свое здание/производство.
-
Проходит экспертизу ПСД своего объекта (иногда в упрощенном порядке, если инфраструктура парка уже согласована).
-
Получает разрешение на строительство (часто через УК).
-
Нанятием подрядчика строит свой объект.
-
-
Проблема (из вашего текста): Резиденты находятся в информационном вакууме. Не зная утвержденного Мастер-плана, они не могут начать свое проектирование, их финансовые модели и бизнес-планы "висят в воздухе". Это главный риск срыва всего проекта.
4. ПРОЕКТНО-ИЗЫСКАТЕЛЬСКИЕ И СПЕЦИАЛИЗИРОВАННЫЕ ОРГАНИЗАЦИИ (ИСПОЛНИТЕЛИ)
-
Геодезисты (Топосъемка):
-
Роль: Исполнитель работ. Делает точную "карту" местности.
-
Заказчик: УК (для всей территории) или резидент (для своего участка, если требуется уточнение).
-
Результат: Топографический план в цифровом виде для проектировщиков.
-
-
Геологи, экологи:
-
Роль: Исполнитель работ. Дают информацию о "внутренностях" площадки.
-
Заказчик: УК (для всей территории).
-
Результат: Технические отчеты (заключения), на которых основываются все фундаменты и решения по сети.
-
-
Проектировщик Мастер-плана (Генпланист / Инфраструктурный проектировщик):
-
Роль: Ключевой интеллектуальный исполнитель Этапа 1. Сводит воедино данные изысканий, ТУ, требования резидентов и ограничения.
-
Заказчик: УК.
-
Результат: Ситуационный план и итоговый утвержденный Мастер-план.
-
-
Проектировщики ПСД (архитекторы, конструкторы, сети):
-
Роль: Исполнитель Этапа 2. Разрабатывают подробную проектную и рабочую документацию.
-
Заказчик: УК (на общую инфраструктуру парка) или Резидент (на свой конкретный объект).
-
Результат: Готовое ПСД, прошедшее экспертизу.
-
5. РЕСУРСОСНАБЖАЮЩИЕ ОРГАНИЗАЦИИ (РСО)
Статус: Монопольные операторы сетей (внешних).
Ключевой интерес: Подключение новых надежных потребителей, соблюдение стандартов безопасности.
Роли и функции:
-
Выдача Технических Условий (ТУ): Определяют точку и возможности подключения, лимиты мощности, технические требования к проектируемым сетям со своей стороны.
-
Согласование проектной документации: Проверяют разделы ПСД, касающиеся их сетей (ЭС, ВК, ГС).
-
Фактическое подключение: После строительства осуществляют приемку и включение объектов в свои сети.
6. НАДЗОРНЫЕ И СОГЛАСУЮЩИЕ ОРГАНЫ (ПОЛУЧАТЕЛИ ПРОЕКТА)
-
Государственная/Негосударственная экспертиза (ГГЭ, НГЭ):
-
Роль: Независимая проверка ПСД на соответствие всем нормам (безопасность, надежность, энергоэффективность).
-
Клиент: Застройщик (УК или Резидент) подает документы на проверку.
-
Результат: Положительное заключение – "билет" на получение разрешения на строительство.
-
-
Роспотребнадзор, МЧС, Природоохранная прокуратура (экология), Дорожная служба:
-
Роль: Согласующие органы в рамках экспертизы или отдельно. Проверяют соблюдение санитарных, пожарных, экологических норм, норм по обустройству въездов с дорог общего пользования.
-
Взаимодействие: Чаще через экспертизу, но иногда требуют отдельных заключений.
-
СХЕМА ВЗАИМОДЕЙСТВИЯ (идеальная)

Корень проблем в частой ситуации
-
Сбой на самом старте: Процесс не начался с действий УК (блоки 1-5 на схеме). УК не наняла проектировщика Мастер-плана, не собрала воедино данные.
-
Подмена ролей: Исполком (ОМСУ) попытался выполнить функцию УК (оперативное управление предпроектной стадией), на что он не имеет ни компетенций, ни законных полномочий (он регулятор, а не девелопер). Это приведет к хаосу.
-
Отсутствие единого центра управления: Нет ясного "дирижера" (им должна быть УК - будущий бенефициар). Информация не консолидируется, решения не фиксируются.
-
Все участники "висят" в ожидании: Резиденты, проектировщики ПСД, изыскатели — все ждут команды или утвержденного Мастер-плана, который является точкой отсчета для любой дальнейшей осмысленной работы и финансовых расчетов.
Вывод: До тех пор пока УК не возьмет на себя роль заказчика и не сделает Мастер-план, процесс будет стоять на месте, а любые попытки обсуждать ПИР (Этап 2) будут беспредметными и вести к конфликтам.
Пошаговая последовательность работ для проекта промышленного парка с четкой привязкой действий к ролям каждого участника.
ФАЗА 0. ИНИЦИАЦИЯ И КОНЦЕПЦИЯ
| № | Работа / Действие | Роль (КТО делает?) | Результат / Документ |
|---|---|---|---|
| 0.1 | Согласование намерений. Инициатор (девелопер/инвестор) предлагает ОМСУ создать технопарк. | ОМСУ (принимает решение), УК/Инвестор (инициирует). | Протокол о намерениях (Соглашение). |
| 0.2 | Предварительный подбор территории. | ОМСУ (предлагает земли), УК (оценивает). | Карта с контурами потенциальной территории. |
| 0.3 | Сбор предварительных требований от потенциальных резидентов (через заявки, встречи). | УК (активно собирает), Резиденты (предоставляют). | Сводная таблица требований (мощности, площади, логистика). |
| 0.4 | Разработка и утверждение Концепции/ТЭО технопарка. Финансовая модель, цели. | УК (разрабатывает), ОМСУ (утверждает). | Утвержденная Концепция развития территории. |
ФАЗА 1. ПРЕДПРОЕКТНАЯ ПОДГОТОВКА И МАСТЕР-ПЛАНИРОВАНИЕ
| № | Работа / Действие | Роль (КТО делает?) | Результат / Документ |
|---|---|---|---|
| 1.1 | Оформление земельных отношений. Выделение территории в аренду/собственность УК. | ОМСУ (подготавливает и выдает), УК (подает заявление). | Договор аренды/свидетельство на землю УК. |
| 1.2 | Получение исходных данных: Градостроительный план земельного участка (ГПЗУ) на всю территорию. | ОМСУ (выдает по заявлению УК). | ГПЗУ (основной документ с ограничениями). |
| 1.3 | Запрос Технических Условий (ТУ) на подключение ко всем внешним сетям. | УК (запрашивает), РСО (выдают). | Пакет ТУ от электросетей, водоканала, газовиков и т.д. |
| 1.4 | Выполнение инженерных изысканий на всей территории. | УК (заказывает и оплачивает), Геодезисты/Геологи (исполняют). | Технические отчеты: топосъемка, геология, экология. |
| 1.5 | Разработка вариантов Ситуационного плана. Нанесение всех данных, проработка трасс, зонирование. | УК (заказывает и управляет процессом), Проектировщик Мастер-плана (разрабатывает). | Варианты Ситуационного плана (графика + пояснительная записка). |
| 1.6 | Согласование и выбор оптимального варианта Ситуационного плана. | УК (организует), ОМСУ, РСО, Резиденты (согласуют и дают замечания). | Протокол совещания с выбранным вариантом. |
| 1.7 | Разработка итогового Мастер-плана (СПОЗУ). Детализация выбранного варианта. | УК (утверждает ТЗ), Проектировщик Мастер-плана (разрабатывает). | Утвержденный Мастер-план. Документ, содержащий: • Планировку участков, • Трассировку всех сетей, • Схему дорог, • Основные технико-экономические показатели. |
| 1.8 | Утверждение Мастер-плана официальными органами. | ОМСУ (утверждает как часть градостроительной документации). | Распоряжение/Постановление Главы о согласовании Мастер-плана. |
| 1.9 | Парцеллирование: Разделение большого участка на мелкие в соответствии с Мастер-планом. | УК (инициирует), Кадастровый инженер (делает межевание), ОМСУ/Росреестр (ставят на учет). | Образование новых земельных участков, готовых к предоставлению резидентам. |
| 1.10 | Разработка Технического задания (ТЗ) на проектирование внешней и внутренней инфраструктуры. | УК (разрабатывает на основе Мастер-плана и ТУ). | Детальное ТЗ для проектировщиков ПСД. |
Главный итог Фазы 1: Управляющая компания получила "дорожную карту" (Мастер-план) и четкие правила игры (ТЗ). Теперь можно начинать проектирование и продажу участков.
ФАЗА 2. ПРОЕКТИРОВАНИЕ ИНФРАСТРУКТУРЫ И ОБЪЕКТОВ (ПИР)
Эта фаза часто идет параллельно по двум веткам: инфраструктура (общая) и объекты резидентов (частные).
Ветка 2.А: Проектирование общей инфраструктуры парка (дороги, сети, благоустройство)
| № | Работа / Действие | Роль (КТО делает?) | Результат / Документ |
|---|---|---|---|
| 2.А.1 | Выбор подрядчика на ПИР. Проведение конкурса/тендера. | УК (организует, выбирает). | Контракт с проектной организацией. |
| 2.А.2 | Разработка Проектной документации (стадия "П") на сети, дороги, КПП, ЛОС и т.д. | Проектировщик ПСД (разрабатывает), УК (контролирует). | Полный комплект проектной документации (10+ разделов). |
| 2.А.3 | Прохождение экспертизы проектной документации. | УК (подает и оплачивает), Экспертиза (проверяет). | Положительное заключение экспертизы. |
| 2.А.4 | Получение разрешения на строительство инфраструктуры. | УК (подает документы), ОМСУ (выдает разрешение). | Разрешение на строительство (общей инфраструктуры). |
| 2.А.5 | Разработка Рабочей документации (стадия "Р") для подрядчика по стройке. | Проектировщик ПСД (разрабатывает), УК (утверждает). | Рабочие чертежи, спецификации (комплект РД). |
Ветка 2.Б: Проектирование объектов резидентов
| № | Работа / Действие | Роль (КТО делает?) | Результат / Документ |
|---|---|---|---|
| 2.Б.1 | Заключение договора субаренды/купли-продажи участка. | УК (предоставляет), Резидент (арендует/покупает). | Договор с приложениями (Мастер-план, ТУ, регламенты). |
| 2.Б.2 | Получение Резидентом ГПЗУ на свой участок. | ОМСУ (выдает по заявлению Резидента/УК). | ГПЗУ на конкретный участок. |
| 2.Б.3 | Уточненные изыскания на участке резидента (при необходимости). | Резидент (заказывает), Геодезисты/Геологи (делают). | Техотчеты для конкретного здания. |
| 2.Б.4 | Разработка ПСД здания/сооружения резидента. | Резидент (заказывает и оплачивает), Проектировщик ПСД (разрабатывает). | ПСД на объект резидента, согласованное с УК по точкам подключения. |
| 2.Б.5 | Прохождение экспертизы ПСД объекта резидента. | Резидент (подает), Экспертиза (проверяет, иногда в упрощ. порядке). | Положительное заключение. |
| 2.Б.6 | Получение разрешения на строительство своего объекта. | Резидент (подает через УК или сам), ОМСУ (выдает). | Разрешение на строительство (объекта резидента). |
ФАЗА 3. СТРОИТЕЛЬСТВО И ПОДКЛЮЧЕНИЕ
| № | Работа / Действие | Роль (КТО делает?) | Результат / Документ |
|---|---|---|---|
| 3.1 | Строительство общей инфраструктуры (сети, дороги). | УК (заказчик строительства), Подрядчик СМР (строит), Проектировщик (авторский надзор). | Построенные сети, акты скрытых работ, исполнительная съемка. |
| 3.2 | Строительство объектов резидентов. | Резидент (заказчик строительства), его Подрядчик СМР (строит). | Построенное здание. |
| 3.3 | Подключение к внешним сетям. Вводные распределительные устройства, узлы учета. | РСО (подключают и пломбируют), УК/Резидент (готовят узлы). | Акт технологического присоединения, договор энергоснабжения. |
| 3.4 | Получение разрешения на ввод в эксплуатацию. | УК / Резидент (подают акты), ОМСУ (выдает). | Разрешение на ввод объекта в эксплуатацию. |
| 3.5 | Оформление права собственности на построенный объект. | Резидент (подает документы), Росреестр (регистрирует). | Выписка из ЕГРН на здание. |
КЛЮЧЕВЫЕ ВЗАИМОСВЯЗИ И ВЫВОДЫ
-
ОМСУ — это старт (дает землю и правила) и финиш (дает разрешения). В середине процесса — согласующий и контролирующий орган. Не исполнитель.
-
УК — главный мотор и координатор Фазы 1. Ее ключевой продукт — Мастер-план. Без этого документа все последующие действия всех участников — гадание на кофейной гуще.
-
Проектировщики Мастер-плана и ПСД — разные специалисты. Первые — стратеги и планировщики, вторые — инженеры-конструкторы.
-
Резидент вступает в активную фазу только после того, как УК предоставит ему:
-
Конкретный участок (по Мастер-плану).
-
Точные и гарантированные технические условия подключения (мощность, точка).
-
Архитектурно-строительный регламент парка.
-
-
Проблема в кейсе: Процесс застрял между пунктами 1.5 и 1.7. УК не довела до ума и не утвердила Мастер-план. Исполком, вместо того чтобы требовать этот документ от УК, начал делать что-то сам, но не обладает для этого ни полномочиями, ни компетенцией. Все остальные участники (резиденты, проектировщики ПСД) не могут начать свою работу, так как нет утвержденной основы.
Заказать консультацию, услугу, задать вопрос консультанту
Записаться на будущий, планируемый вебинар, видеокурс
Приобрести видеозаписи проведенных вебинаров
Приобрести финансово-экономический расчет с обучением
При необходимости - спрашивайте нас!
Заказать расчет или сделать заявку на обучение можно:
- или через форму обратной связи
- или через форму контактов внизу страницы
- или опишите кратко суть Вашего проекта (это уменьшит количество уточняющих вопросов)
Мы можем помочь Вам законно снизить налоги.
Путем применения законных налоговых льгот и преференций (по НК РФ и региональным законам - субъектов РФ):
- проверка (подходят ли Ваши компании под какие-либо)
- подготовка компании для применения налоговых льгот
- иногда - реструктуризация компании
- иногда выделение раздельного учета операций внутри компании
Мы можем помочь Вам получить льготные деньги:
Путем участия в программах и конкурсных отборах (по ППРФ и региональным НПА):
- субсидии
- гранты
- целевые бюджетные средства
- льготные займы фондов
- льготные кредиты банков
- земельные участки без торгов
- льготные ставки аренды земли и имущества
Чем еще мы можем быть полезны?
- Аккредитация (подготовка к соответствию требованиям НПА):
- индустриального парка ППРФ 794
- промышленного технопарка ППРФ 1863
- технопарка в сфере высоких технологий ПП 1381
- Концепция развития парка
- Консультации по бизнес-модели
- Оценка и сравнительный выбор вариантов з/у под промышленную площадку, индустриальный парк с оптимальными условиями размещения, в которых вы получите дополнительный эффект от льгот, субсидий и преференций резидента.
- Бизнес план УК, девелопера парка, резидентов парка
- Услуги УК, тарификация
- Юридические документы, регламенты
- Заявка УК или резидента парка по ПКМ РТ 507 на льготы, субсидии, преференции, льготные займы
- Заявка УК или резидента парка по ПКМ РТ 505 на компенсацию части тарифа по потребленной и оплаченной электроэнергии
- Аккредитация индустриал. парка ППРФ 794
- Аккредитация пром. технопарка ППРФ 1863
- Аккредитация промышленного технопарка в сфере электроники ППРФ 1863, 1659,
- Аккредитация технопарка в сфере высоких технологий ППРФ 1381
- Аккредитация агробиотехнопарка (ППРФ 1007),
- Аккредитация экопромышленного парка (ППРФ 794),
- Аккредитация экотехнопарка (ППРФ 1863),
- Аккредитация агропромпарка (ППРФ 794),
- Аккредитация агропромтехнопарка (ППРФ 794, 1863),
- Концепция развития объекта
- Концепция развития ОРЦ, ЛАЦ, РЦ, ОРТПЦ
- Консультации по бизнес-модели
- Бизнес план УК, девелопера, резидентов
- Услуги УК, тарификация
- Юридические документы, регламенты
- Бизнес-план БП и финансовая модель (ФЭМ) резидентов территорий опережающего социально-экономического развития ТОСЭР, ТОР на Дальнем Востоке и в моногородах, в ЗАТО, Арктической зоны - АЗ РФ, ТОР “Столица Арктики”,
- Бизнес-план БП и финансовая модель (ФЭМ) резидентов особых экономических зон ОЭЗ всех типов - промышленно- производственного ППТ, технико-внедренческого ТВТ, портового ПТ, туристско-рекреационного ТРТ,
- Бизнес-план БП и финансовая модель (ФЭМ) резидентов специальных административных районов - САР на территориях острова Русский (Приморский край) и острова Октябрьский (Калининградская область), особых административных районов - ОАР в Республике Крым и городе Севастополе, СЭЗ в Республике Крым и городе федерального значения Севастополе, Калининградской области, Донецкой Народной Республики, Луганской Народной Республики, Запорожской области и Херсонской области
- Бизнес-план БП и финансовая модель (ФЭМ) участников инновационного центра ИЦ Сколково,
- Бизнес-план БП и финансовая модель (ФЭМ) резидентов и стартапы Иннополиса (Верхнеуслонской и Лаишевской площадок)
- Бизнес-план БП и финансовая модель (ФЭМ) участников региональных инвестиционных проектов РИП,
- Бизнес-план БП и финансовая модель (ФЭМ) участников специальных инвестиционных контрактов СПИК,
- Бизнес-план БП и финансовая модель (ФЭМ) участников соглашений о защите и поощрении капиталовложений СЗПК,
- ИТ-компании, разработчики ПО, ПАК, включая аккредитованные Минцифры РФ (в реестре разработчиков ПО, ПАК),
- технологические предприниматели, технологические компании, выполняющие НИОКР, привносящие новшества, осуществляющие инновации, разрабатывающие технические и технологические решения, продукты, сервисы, применяемые в промышленности, сфере услуг, торговле, в быту, жизнедеятельности
- разработчики электроники - продукции радиоэлектроники РЭП, аппаратуры РЭА, электронной-компонентной базы ЭКБ, включая аккредитованные Минпромом РФ компании(в реестре разработчиков электроники АПК/ПАК),
- дизайн центры электроники, аккредитованные Минпромом РФ (в реестре разработчиков электроники АПК/ПАК),
- Бизнес-план БП и финансовая модель (ФЭМ) резидентов технопарков, включая промышленных, индустриальных парков, агро-парков, эко-парков, техно-парков, био-техно-парков, промышленных зон
- Бизнес-план БП и финансовая модель (ФЭМ) разработчиков электроники, ЭКБ, РЭП, РЭА (hardware оборудования), ПАК, ПО ЭВМ (software "софта") наукоемкой технологической продукции
- Бизнес-план БП и финансовая модель (ФЭМ) пользователей иных преференциальных режимов - использующих налоговые льготы или спецрежимы - УСН, АУСН Онлайн
- Бизнес-план БП и финансовая модель (ФЭМ) предпринимателей и предприятия агро-сферы (АПК)
- Бизнес-план БП и финансовая модель (ФЭМ) разных получателей грантов, субсидий (отраслевых, на производство конкретной продукции).
При необходимости - обращайтесь к нам!
Чем еще мы можем быть полезны?
Мы делимся с Вами своим опытом и экспертным мнением:
- Отвечаем на вопрос: "Где взять деньги на проект?"
- Разъясняем понятия и термины, доносим суть
- Проверяем компетенции и уровень понимания команды,
- Проверяем готовность команды начать и завершить проект,
- Обучаем команду недостающим знаниям и навыкам,
- Команда перенимает знания - учится - в работе по проекту,
- Разъясняем простым языком - "разжевываем" - сложную и объемную информацию,
- Избавляем от необходимости:
- прочтения 100х страниц разной документации,
- прочтения 100х страниц законов, НПА,
- просмотра 100х часов семинаров, презентаций
- траты 100х часов поиска экспертов, обладателей информации, носителей компетенций
- траты 100х часов назначения и проведения встреч,
- траты 100х часов на вопросы/ответы,
- траты 100х часов на разговоры: полезные и "не очень",
- покупки специализированного ПО,
- другие расходы на свой штат
- Мы даем "сухой остаток" - итог, квинтэссенцию полезности,
- Отвечаем на вопросы:
- Какие есть программы, льготные финансы?
- На что дают деньги?
- Кому дают, а кому - нет?
- Как в них участвовать?
- Какие требования?
- Какие есть "подводные камни"?
- Что влияет на повышение вероятности "победы"?
- Как повысить шансы заявки победить?
- Какие суммы реально получить?
- Какая документация нужна?
- Как ее сделать?
- Чем мы можем посодействовать?
- Как лучше "упаковать" проект?
- Много других плюсов привлечения экспертов на аутсорсинг
Оказываем услуги консультационного сопровождения и разработки документации:
- для резидентов и управляющих компаний (УК) промышленных площадок, индустриальных парков, технопарков, территорий опережающего развития (ТОР, ТОСЭР, ОЭЗ, СЭЗ), других объектов инфраструктуры - разработка: юридической документации, концепции, бизнес-плана развития проекта, технико-экономического обоснования (ТЭО), меморандума, презентации, паспорта проекта, пакета документации,
- консультируем по финансово-экономическим, юридическим вопросам, маркетингу (исследование рынка, продвижение),
- содействуем в получении целевого финансирования, налоговых льгот, грантов и субсидий, иных видов поддержки, сопровождение проекта заявителя в конкурсах региональных и федеральных органов власти России,
- разная консультационная и информационная поддержка участников государственных конкурсов на соискание государственной поддержки в виде налоговых льгот, грантов и субсидий, иных видов поддержки, сопровождение проекта заявителя в конкурсах Республики Татарстан и России,
- привлечение партнеров в проект, бизнес.
При необходимости - обращайтесь к нам!
2025-2026 инструменты развития для УК и резидентов материалы форума Инпарк Новосибирск
- Поддержка пром. технопарков и инд. парков (Минпромторг РФ)
- Баланс промышленности, экологии, социалки
- Поддержка УК и Резидентов пром. технопарков и инд. парков
- МСП Банк и ВТБ банк для УК и резидентов
- Мезонинное финансирование – альтернатива?
- ЗПИФ IPO SPO ЦФА УК и резидентам
- Казначейские кредиты бюджетам субъектов РФ
- Окупаемость энергоцентра (генерации)
- Энергетическая инфраструктура и новые финансовые инструменты
«Мастер-план индустриального парка: как сделать 1 раз и не переделывать»
1. Введение и ключевая проблема
Основной тезис:
Мастер-план (МП) — это ключевой рабочий документ для управляющей компании и девелопера, а не просто формальность для аккредитации. Ошибки на этапе МП приводят к катастрофическим финансовым и временным потерям на этапе реализации.
Типичный сценарий провала:
-
Разработан МП «для галочки», часто путают с концепцией или презентацией.
-
Переходят к этапу ПСД (проектно-сметная документация).
-
Выясняется:
-
Сети (электричество, вода, газ) не выдерживают планируемых нагрузок.
-
Границы участков не соответствуют кадастровым данным.
-
Не учтены санитарно-защитные зоны (СЗЗ) или иные ограничения.
-
-
Результат: дополнительные затраты 30–50 млн рублей на переделки, срыв сроков, потеря резидентов и репутации.
Глубинная причина:
МП делали «под постановление №794», то есть для формального соответствия требованиям аккредитации, а не «под стройку» — для реального строительства и эксплуатации.
2. Что такое мастер-план? Четкое определение и отличие от других документов
2.1. Ошибочные представления
-
МП ≠ Концепция ≠ Презентация. Многие заказчики путают эти документы.
-
Концепция — делается за неделю, отвечает на вопрос «ЧТО?» (идея, профиль парка, целевая аудитория, позиционирование). Это документ для инвесторов и региона.
-
Мастер-план — делается несколько месяцев, это инженерно-планировочный документ, отвечающий на вопросы «ГДЕ?» и «КАК?». Это документ для проектировщиков и управляющей компании (УК).
-
Бизнес-план (БП) — отвечает на вопросы «КОГДА?» и «ЗА СКОЛЬКО?» (финансы, окупаемость, CAPEX/OPEX). Это документ для инвесторов, банков и получения субсидий.
2.2. Сущность мастер-плана
МП — это инженерно-планировочный документ, являющийся дорожной картой развития территории на 10–15 лет. Он должен давать исчерпывающие ответы на четыре фундаментальных вопроса:
-
ГДЕ строить?
-
Все ограничения: СЗЗ, охранные зоны (линий электропередач, газопроводов, водозаборов), зоны с особыми условиями использования территорий (ЗОУИТ).
-
Границы участков по данным ЕГРН.
-
Результаты инженерных изысканий (геология, гидрология).
-
-
КАК подключить?
-
Точки подключения (врезки) к внешним сетям: электричество, водоснабжение, водоотведение, газ, тепло.
-
Расчёт требуемых мощностей для каждой очереди строительства.
-
Схемы прокладки инженерных сетей по территории парка.
-
-
КТО где стоит?
-
Функциональное зонирование территории.
-
Точное расположение объектов УК (офис, КПП, инженерная инфраструктура).
-
Размещение площадок для резидентов, включая выделение зон для субъектов МСП.
-
Логистика: подъездные пути, зоны погрузки/разгрузки.
-
-
КОГДА строить?
-
Чёткая очередность (пусковой комплекс, этапы 1, 2, 3...).
-
Календарный план реализации.
-
Укрупнённая оценка затрат по каждому этапу (основа для CAPEX в бизнес-плане).
-
Ключевое отличие качественного МП: Каждая цифра (площадь, мощность, расстояние) должна быть подтверждена документально (ТУ от сетевых компаний, выписки из ЕГРН, заключения по изысканиям).
3. Цели и задачи формирования мастер-плана
3.1. Задачи:
-
Демонстрация расположения земельных участков и доли полезной площади.
-
Визуализация местоположения парка в структуре региона с указанием ключевых транспортных артерий.
-
Структурирование проекта: обозначение существующих и планируемых объектов.
-
Визуализация размещения резидентов и потенциальных резидентов.
3.2. Цели:
-
Визуализация концепции для резидентов и инвесторов.
-
Основа для аккредитации индустриального парка (без МП аккредитация невозможна).
-
Инструмент продаж: Качественно проработанный МП повышает доверие потенциальных резидентов.
-
Дорожная карта для УК: Главный документ, определяющий развитие площадки.
-
База для проектирования (ПСД): Правильный МП позволяет передать проект проектировщикам без лишних вопросов и доработок.
4. Детальная структура и содержание мастер-плана
Блок 1: Анализ территории (предпроектный аудит)
Без этого блока МП — «фантазия на бумаге».
-
Юридический аудит: Проверка правоустанавливающих документов, обременений (сервитуты, аренда), соответствие ВРИ (вид разрешённого использования).
-
Градостроительный аудит: Анализ ПЗЗ (правила землепользования и застройки), Генплана поселения, ограничений.
-
Инженерный аудит: Выявление доступных точек подключения к сетям, оценка их свободных мощностей, геология, гидрология.
-
Транспортный аудит: Оценка доступности (близость ж/д, федеральных трасс, аэропортов), анализ текущей и будущей транспортной нагрузки.
Блок 2: Концепция территории
-
Схема функционального зонирования: Чёткое разделение на зоны производства, логистики, администрации, инженерной инфраструктуры, зелёных насаждений.
-
Генеральный план (схема планировочной организации): Основная графическая часть, объединяющая все решения.
-
Схемы инженерного обеспечения: Отдельные, читаемые схемы для каждого вида сетей (электроснабжение, водоснабжение, водоотведение, газоснабжение, теплоснабжение, связь) с указанием трасс, точек подключения и ввода на участки.
-
Схема организации движения: Разделение потоков грузового и легкового транспорта, пешеходные пути.
Блок 3: Технико-экономические показатели (ТЭП)
-
Расчёт полезной и общей площади. Доля полезной площади должна быть не менее 50% (требование 794-ПП).
-
Укрупнённые сметы на создание инженерной и транспортной инфраструктуры.
-
Оценка затрат по очередям строительства.
-
Перечни объектов: Здания, сооружения, инженерные объекты с их основными характеристиками.
Важное уточнение от спикера: Постановление №794 требует минимум 12 схем. Но для рабочего документа этого недостаточно. Необходима более глубокая детализация, подтверждённая расчётами и ТУ, чтобы МП стал инструкцией для проектировщика.
5. Ключевые этапы разработки мастер-плана
-
Предпроектный анализ и аудит (самый важный этап).
Пример из практики: Для проекта в Краснодарском крае аудит выявил, что половина территории имеет высокий уровень грунтовых вод (ограничение по нагрузке на грунт) и попадает в аэродромную зону с ограничением по высоте зданий. Это сделало проект нерентабельным, и инвестор отказался от него до начала дорогостоящего проектирования. -
Разработка концепции размещения и функционального зонирования на основе аудита.
-
Детальная проработка инженерных разделов в тесном взаимодействии с проектными институтами и сетевыми организациями.
-
Формирование ТЭП и укрупнённой сметы.
-
Синхронизация данных: Все цифры в МП, БП, правоустанавливающих документах и ЕГРН должны полностью совпадать. Несходимость — частая причина отказов.
6. Типовые ошибки и их цена
6.1. Перечень критических ошибок:
-
Схемы «от руки» без привязки к кадастру. Границы не совпадают с ЕГРН → автоматический отказ экспертизы.
-
Несвязанность ТЭП. В МП одна площадь, в БП — другая, в ЕГРН — третья.
-
Скрытые обременения. Не выявлен сервитут на этапе аудита → невозможность строительства на части территории.
-
Коммуникации «на словах». В МП написано «газ есть», а технических условий (ТУ) нет, или мощности недостаточны.
-
Резиденты-«фантомы». Указаны потенциальные резиденты без писем о намерениях (LOI). В бизнес-плане заложена выручка от них, но реальных договорённостей нет.
6.2. Финансовые последствия ошибок:
| Ошибка в МП | Потенциальные дополнительные затраты | Причина |
|---|---|---|
| Неучтённая мощность электросетей | 40–60 млн руб. | Необходимость строительства новой подстанции или протяжки линии. |
| Неучтённая СЗЗ существующего предприятия | 80–120 млн руб. | Снос или перенос уже построенного объекта. |
| Отсутствие поэтапности в развитии сетей | 15–25 млн руб. | Переделка ПСД, повторные земляные работы («перекопка»). |
Сравнение стоимости:
-
МП «для галочки»: 300–500 тыс. руб. (риск получить нерабочий набор схем).
-
Качественный, рабочий МП: 3–6 млн руб. (инвестиция, которая окупается многократно).
-
Вывод: Экономия на МП на этапе подготовки приводит к переплате в 10–20 раз на этапе реализации и строительства.
7. Дискуссия и ответы на вопросы
Вопрос из зала (Максим, Status Group): «Кто определяет, можно ли строить на сложных грунтах (например, болотах)? Вы консультируетесь со строителями или это ваше субъективное мнение как разработчика МП?»
Ответ Арслана Аюпова:
-
Команда. Над МП работает не один человек, а команда, включающая проектировщиков, генпланистов, геотехников и инженеров. Их задача — не просто нарисовать схему, а дать технико-экономическое обоснование.
-
Не запрет, а расчёт. Задача команды — не сказать «здесь нельзя», а просчитать варианты и их стоимость. Например: «На этом участке слабые грунты. Строить можно, но это потребует дорогостоящего усиления фундаментов (свайное поле), что увеличит CAPEX на N млн рублей. Альтернатива — сместить зону застройки или изменить этажность».
-
Выбор заказчика. Разработчик МП предоставляет заказчику варианты с расчётами рисков и затрат. Окончательное решение принимает инвестор, исходя из финансовой модели.
-
Философия: «Можно построить что угодно и где угодно. Вопрос в цене и целесообразности».
Дополнение из зала (важный вывод для аудитории): Часто проект «буксует» не из-за отсутствия денег или концепции, а из-за невозможности приступить к ПСД или строительству, пока не внесены изменения в градостроительную документацию (ПЗЗ, Генплан). Этот процесс может затянуться на годы. Качественный аудит в рамках МП должен выявлять эти «правовые» риски на самой ранней стадии.
8. Общие рекомендации и выводы
-
МП — главный документ девелопера и УК. Это стратегия развития, а не приложение к заявке.
-
Без МП невозможен реалистичный БП. Нет сметы — нет CAPEX; нет плана размещения — нет прогноза выручки.
-
Инвестиция в качественный МП — это страховка от многомиллионных потерь. Его стоимость составляет доли процента от общего CAPEX проекта, но определяет успех всей реализации.
-
Синхронизация — ключ к успеху. Данные в МП, БП, ЕГРН и пояснительной записке должны быть идентичны.
-
Аккредитация — это техническая процедура для тех, кто сделал МП правильно. Если МП рабочий, то получение статуса индустриального парка и сопутствующих мер поддержки становится вопросом времени, а не удачи.
Финальный посыл спикера:
«Если у вас есть площадка — присылайте то, что есть. Мы честно скажем, можно ли на основе этого сделать рабочий проект или нужно начинать с глубокого аудита».
«Мастер-план индустриального парка»
1. Введение и проблема
-
Проблема: Многие мастер-планы (МП) разрабатываются формально, «для галочки» или «под 794-ПП», а не под реальное строительство.
-
Результат: При переходе к проектно-сметной документации (ПСД) выявляются неучтённые ограничения (сети, СЗЗ, границы), что ведёт к переделкам и дополнительным затратам в 30–50 млн рублей.
-
Цель мастер-плана: Создать рабочий инженерно-планировочный документ, а не презентацию или концепцию.
2. Что такое мастер-план?
-
Это не концепция и не бизнес-план, а инженерно-планировочный документ, отвечающий на ключевые вопросы:
-
ГДЕ строить — ограничения, СЗЗ, охранные зоны.
-
КАК подключить — сети, мощности, точки врезки.
-
КТО где стоит — зонирование резидентов, УК, МСП.
-
КОГДА строить — очереди, сроки, финансирование.
-
-
Отличие от концепции и бизнес-плана:
-
Концепция → ЧТО делать (профиль, позиционирование, ЦА).
-
Мастер-план → ГДЕ и КАК строить (для проектировщиков, УК).
-
Бизнес-план → КОГДА и ЗА СКОЛЬКО окупится (для инвесторов, банков).
-
3. Структура мастер-плана
3 блока:
-
Анализ территории:
-
Ограничения (СЗЗ, ЗОУИТ, охранные зоны).
-
Транспортная доступность.
-
Что можно/нельзя строить.
-
-
Концепция территории:
-
Функциональное зонирование.
-
Генеральный план.
-
Размещение резидентов.
-
Поэтапность развития.
-
-
Технико-экономические показатели (ТЭП):
-
Характеристики объектов.
-
Расчёты по сетям.
-
Укрупнённые сметы.
-
Оценка затрат по очередям.
-
4. Как разрабатывать мастер-план?
Подготовительные работы:
-
Выбор земельного участка — оценка транспортной доступности, близости к ресурсам.
-
Градостроительный аудит — анализ ограничений, коммуникаций, мощностей.
-
Формирование схемы генплана — визуализация инфраструктуры.
Рекомендуемый состав материалов:
-
Схемы: транспортная, функционального зонирования, сетей (электричество, вода, газ), движения транспорта и пешеходов.
-
Планы зданий и сооружений (greenfield / brownfield).
-
Размещение резидентов (включая МСП).
-
Визуализация проекта (3D-виды, ТЭП зданий).
5. Типовые ошибки
-
Схемы без привязки к кадастру.
-
Несогласованность ТЭП в разных документах.
-
Скрытые обременения (сервитуты).
-
Коммуникации указаны «на словах» без ТУ.
-
Резиденты-«фантомы» без писем о намерениях.
6. Цена ошибок
| Ошибка | Стоимость переделок |
|---|---|
| Неучтённые сети | +40–60 млн руб. |
| Неучтённая СЗЗ | +80–120 млн руб. |
| Отсутствие поэтапности | +15–25 млн руб. |
-
Экономия на МП приводит к переплате в 10–20 раз на этапе реализации.
7. Рекомендации по оформлению
-
Титульный лист — название проекта, УК, регион.
-
Качественная графика — читаемые схемы с масштабом.
-
Полнота разделов — согласно требованиям Минэкономразвития.
-
Синхронизация данных — ТЭП в МП, БП, ЕГРН должны совпадать.
8. Ключевые выводы из выступления
-
Мастер-план — главный документ для УК и девелопера, а не просто приложение к заявке.
-
Без качественного МП невозможен реалистичный бизнес-план (нет сметы → нет CAPEX; нет площадей → нет выручки).
-
Аудит территории обязателен — без него МП становится «фантазией на бумаге».
-
Пример из практики: Из-за непроведённого аудита выяснилось, что половина территории непригодна для строительства из-за высоких грунтовых вод и ограничений по высоте.
-
Взаимодействие с властями: Иногда для реализации проекта требуется изменение генплана или правил землепользования — это может затянуться на годы, но есть примеры успешных решений в других регионах.
-
Комплексный подход: В команде должны быть проектировщики, генпланисты, юристы — только так можно создать рабочий документ.
9. Ответы на вопросы из зала
-
Вопрос: Кто определяет, можно ли строить на сложных грунтах (например, болотистых)?
-
Ответ: Команда включает проектировщиков и инженеров, которые дают рекомендации на основе расчётов. Задача — предложить технические решения (например, усиление фундаментов), но итоговое решение — за заказчиком с учётом финансовой модели.
-
10. Итог
-
Качественный мастер-план — это основа для:
-
Аккредитации и получения господдержки.
-
Привлечения резидентов и инвесторов.
-
Реализации проекта без переделок и сверхзатрат.
-
-
Недорогой МП (300–500 тыс. руб.) часто оказывается набором нерабочих схем.
-
Инвестиция в качественный МП (3–6 млн руб.) окупается за счёт избежания ошибок на этапе строительства.
*Мастер-план — это не про аккредитацию, а про эффективное развитие территории на 10–15 лет вперёд.*
